Top.Mail.Ru

Закрытие производственных операций в 2 клика: разработка автоматизированного рабочего места оператора в 1С:ERP 2.5

Заказчик
NDA. Производитель сложных электротехнических изделий
Задача
Создать автоматизированное рабочее место (АРМ) оператора производства, которое упростит ручной труд и позволит учитывать новые бизнес-требования
Результат
АРМ ускоряет создание и закрытие операций, выводит статистику в интерфейс и сокращает ручной труд операторов

Ситуация

Заказчик работает на системе 1С:ERP Управление предприятием 2.5. До проекта операторы производства закрывали сдельные наряды стандартными средствами 1С.

Каждый раз нужно было:

  1. Открыть список документов «Этап производства» или «Производственная операция»,

  2. Вручную проставить все отборы (по цеху, бригаде, смене, статусу),

  3. Найти нужную строку,

  4. Открыть документ или запустить обработку для пакетного закрытия.

Эти действия повторялись много раз за смену и занимали значительное время.

Со временем у заказчика появились новые требования:

  • Каждой детали нужно присвоить индивидуальный номер,

  • Каждому этапу производства — уникальный GUID.

Оба значения теперь выводятся в виде QR-кодов на печатных формах. При закрытии операций эти номера нужно было считывать и подтягивать в документы, но типовой функционал 1С:ERP 2.5 Не предусматривал удобной работы с кодами и их автоматическим считыванием. Это добавляло еще больше ручного труда.

Дополнительно появилась необходимость идентификации сотрудников по бесконтактной карточке EM-Marine и ограничение видимости операций по квалификационному разряду. Все вместе типовые механизмы 1С:ERP уже не «тянули».


Задача

Заказчик обратился, чтобы разработать удобное и быстрое автоматизированное рабочее место (АРМ) оператора производства, которое упростит ручной труд и расширит функционал.

Необходимо было внедрить:

  • Идентификацию сотрудников по бесконтактным карточкам EM-Marine,

  • Считывание QR-кодов (GUID этапа производства и номер деталей),

  • Вывод оперативной статистики прямо в АРМ.

При этом АРМ должно быть максимально простым и интуитивным — большинство операторов на производстве имеют небольшой опыт работы в 1С.


Решение

Весь функционал мы реализовали внешней обработкой и набором печатных форм. В начале проекта рассматривали возможность создания новых регистров, но потом решили от них отказаться. Почему — расскажем ниже.


Подключили оборудование и настроили обработку данных

Сканеры кодов и считыватели карт можно подключать двумя способами: как СОМ-объект или как виртуальную клавиатуру. Мы выбрали режим клавиатуры — это позволило полностью отлаживать всю логику даже без физического оборудования.

После сканирования в 1С информация приходит как обычный текст — просто строка символов. Нужно было научить систему различать: это GUID этапа, заводской номер детали или код с карточки сотрудника.

Для этого мы создали универсальный механизм, который по длине, формату и метаданным кода определяет, что именно отсканировано, и выполняет нужное действие.


Настроили идентификацию сотрудников и умную фильтрацию операций

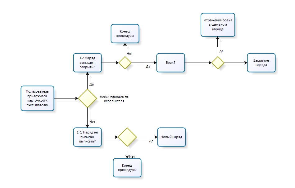
Когда сотрудник прикладывает бесконтактную карточку EM-Marine к считывателю, система получает уникальный код карточки, находит соответствующего сотрудника в справочнике «Физические лица» / «Сотрудники» и сразу запоминает его на весь сеанс работы в АРМ. С этого момента все последующие действия выполняются от его имени.

Дальше формируется список доступных операций:

  1. Сначала система ищет текущие производственные операции, где этот сотрудник уже указан исполнителем. Если такие есть — показывает их в первую очередь.

  2. Если «своих» операций нет — подбирает операции, которые еще можно выполнить, с учетом разряда сотрудника.

Логика создания и закрытия нарядов показана на схеме.

Особый случай — операции, где исполнитель не предусматривается (у заказчика такие процессы сохранились). Для них есть специальная «пустая» карточка без привязки к физическому лицу. Когда сотрудник прикладывает её, АРМ выводит только такие операции.


Оптимизировали справочник «Разряды»

Со временем в справочнике «Разряды» накопилось много лишних элементов, которые не относились к разрядам сотрудников. Из-за этого прежняя фильтрация работала некорректно.

Мы убрали все лишнее, оставили только нужные записи и добавили строгую проверку.

Теперь в отбор попадают только те операции, которые сотрудник действительно может выполнять по своему разряду.


Реализовали создание и закрытие операций через QR-код

Когда оператор сканирует код с печатной формы, система действует в зависимости от текущего состояния:

  • Если соответствующая производственная операция еще не создана — АРМ сразу предлагает ее создать. Большая часть реквизитов заполняется автоматически.

  • Если операция уже существует и находится в работе — сканирование того же самого QR-кода открывает этот документ. Система подставляет текущего сотрудника как исполнителя и предлагает закрыть операцию.

Таким образом, один и тот же QR-код работает в обе стороны: и для создания новой операции, и для быстрого закрытия уже начатой. Оператору не нужно искать документ вручную — все происходит автоматически и без ошибок.


Настроили вывод оперативной статистики

Прямо в интерфейсе АРМ добавили блок со статистическими данными.

Теперь сотруднику не нужно лишний раз открывать отдельные отчеты и выстраивать отборы.

Вся необходимая статистика собрана в одном месте и всегда под рукой, как и планировал заказчик.


Непредвиденные сложности

Изменение логики подбора операций на финальном этапе. Уже когда основная часть работы была выполнена и мы находились на этапе тестирования, заказчик полностью поменял подход к подбору операций для создания новых документов.

Изначально планировалось показывать операции, которые выполнялись за предыдущий месяц, и из них выбирать, по какой создать документ.

На финальной стадии концепцию поменяли и ввели фильтр по разряду. У каждого сотрудника теперь прописан максимальный разряд, выше которого он не может брать операции.

Пришлось оперативно перестраивать логику фильтрации и переделывать уже готовый функционал.

Хранение QR-кодов и заводских номеров. На старте мы обсуждали вариант с отдельным регистром сведений, чтобы хранить QR-коды для документов и номера деталей. Однако быстро поняли, что при больших объемах производства это сильно увеличит размер базы и усложнит дальнейшую поддержку.

В итоге отказались от регистра и перешли на хранение в свойствах объектов и внешних печатных формах. Объем базы остался прежним, обновления конфигурации проходят без конфликтов, а поддержка стала значительно проще.


Результат

После внедрения АРМ одна операция закрывается за несколько секунд вместо прежних нескольких минут.

Когда сотрудник прикладывает карточку EM-Marine, то сразу видит свои задачи. Когда сканирует QR-код — система находит или создает документ с заполненными реквизитами. Остается сделать буквально один-два клика — и операция закрыта.

Вся статистика отображается прямо на главном экране, отдельные отчеты не нужны.

Интерфейс АРМ выглядит максимально простым, с ним могут работать сотрудники с любым опытом в 1С.

Длительность. Доработки заняли 200 часов, включая анализ, разработку, тестирование и финальную шлифовку.

Команда. Со стороны implecs над задачей работали 2 специалиста: разработчик 1С и аналитик-консультант. Со стороны заказчика проект курировал архитектор 1С, который согласовывал ТЗ и принимал работу.

Другие кейсы

Потребительские товары
1С:ЗУП
Закрытие обособленного подразделения в 1С:ЗУП без ручных операций
2,5 месяца
NDA
Сельское хозяйство и продукты питания
1С:КА
Отказ от COM-объектов: разработка механизма обмена данными с Excel встроенными средствами 1С:КА 2.5
1 неделя
NDA
Электроника
1С:ERP
Новый способ расчета себестоимости для импортеров: распределение расходов по весу брутто и таможенной стоимости в 1С:ERP 2.5
110 часов
NDA
Потребительские товары
1С:ERP
Автоматическое закрытие частично отгруженных заказов в 1С:ERP 2.5: два клика вместо часа ручного труда
2 недели
NDA
У вас есть вопросы?
Давайте обсудим проект более предметно
Многие проекты под NDA, поэтому вы можете оставить заявку, и мы расскажем чуть больше
Свяжитесь с нами