Модернизация системы управления товарными запасами
| Заказчик | NDA. Крупный сетевой поставщик продукции для федеральных ретейлеров. |
|---|---|
| Задача | Усовершенствовать процесс управления товарными запасами (УТЗ) в 1С:УПП 8.1, интегрировав разрозненные контуры ценообразования и расчёта акций в единый механизм. |
| Результат | Товарные потоки по сети оптимизированы, прогнозирование спроса стало точнее, система сопровождается специалистами Neti в постоянном режиме. |
Ситуация
Клиент, с которым нам предстояло работать — оптовый поставщик, снабжающий товарами крупные розничные сети: «Магнит косметик», «Лента», «Окей» и им подобные. Параллельно компания развивает собственные каналы сбыта: секции в ТЦ, онлайн-магазин и представительство на ведущих маркетплейсах.
Учётная система клиента базируется на собственной версии 1С:Управление производственным предприятием на платформе 8.1. Система отличается внушительными параметрами:
- совокупный размер базы данных — свыше 7 ТБ;
- в системе параллельно трудятся от 150 до 200 пользователей;
- часть регистров сведений насчитывает свыше 500 млн записей, также есть несколько регистров с объёмом записей от 100 млн;
- в отдельных ситуациях реструктуризацию таблиц выполняют напрямую через SQL-сервер, поскольку стандартный инструментарий системы с этим не справляется.
Для мониторинга всех обменов клиент создал свою систему — 1С Обменная, Управление роботами. Она отслеживает состояние практически каждого обмена в реальном времени, предоставляет графики загрузки серверов и хранит журналы выполнения операций. В дополнение к ней работает шина данных IRIS.
Расчётную нагрузку по потребности в продукции для всей розничной сети несут 10 серверов — у каждого своя зона ответственности.
Система УТЗ объединяет три функциональных направления:
- создание заказов;
- пополнение магазинов товарами со складов;
- перераспределение товарных излишков между точками продаж.
Анализ действующего процесса
Закупочная деятельность компании регулируется календарным планом, по которому каждый день проводится свыше 100 закупок. Выполнением плана управляют Роботы — регламентные задания, которые подключаются к 1С:УПП и инициируют бизнес-процесс формирования заказов. Отправная точка процесса — создание и заполнение документа через специальную настройку запуска УТЗ.
На следующем шаге в документ добавляется табличная часть по магазинам с данными об ассортименте конкретной торговой марки. Эти сведения поступают из нескольких источников оперативного контура: УПП, WinCash (кассовое ПО на базе 1С), MS OLAP куб, Hybris (платформа интернет-продаж) и ряда других.
Одновременно в документ попадают:
- текущие товарные остатки непосредственно в магазинах;
- остатки, находящиеся в резерве;
- актуальные цены;
- прогноз продаж по трём временным отрезкам — до заказа, в период действия заказа и после его окончания.
Чтобы рассчитать нужное каждому магазину количество товара, система принимает во внимание целый ряд показателей:
- динамику продаж торговой точки за предыдущие периоды;
- прогнозы по объёму сбыта в конкретной точке;
- срок доставки товара;
- запланированные акционные мероприятия в магазине;
- ABC-рейтинг торговой точки;
- ABC-рейтинг товарной позиции.
На выходе система создаёт несколько видов документов:
- заказ поставщику на пополнение склада, а также прямую или транзитную поставку в торговую точку;
- внутренние заказы и накладные на движение продукции со склада в торговую точку;
- пакет распределения излишков или поступивших товаров.
Документы можно генерировать автоматически либо сначала передавать на проверку бренд-менеджеру. Одна цепочка УТЗ включает до трёх тысяч взаимосвязанных документов. Когда пакет сформирован, он отправляется в складскую систему Axelot на комплектацию, и на этом робот завершает работу.
Документация УТЗ остаётся в УПП в течение семи суток, затем её выгружают во внешнюю БД размером свыше 5 ТБ. С технической точки зрения каждая таблица по магазину хранится как самостоятельный справочник, хотя пользователь воспринимает это как обычный документ — иначе разместить миллион строк в одной таблице было бы технически невозможно. MS OLAP куб ежедневно пополняется данными из УПП и за несколько часов формирует прогнозные показатели.
Параллельный контур маркетинговых акций
Наряду с контуром УТЗ в компании действует отдельный контур управления акциями. Он измеряет, как прошедшие промоакции влияют на объём продаж, и оценивает их отдачу. Каждой акции присвоен собственный коэффициент, корректирующий закупочные объёмы: задача состоит в том, чтобы после результативного промо полки в торговых точках не пустели.
Для расчёта прогнозируемых продаж применяются акционные коэффициенты, затем данные загружаются в УТЗ. В ходе акции в систему вносят коэффициент прироста продаж по конкретной продукции в конкретной торговой точке. По её завершении рассчитывается корректирующий коэффициент, отражающий фактические результаты.
Ситуация клиент, выглядела следующим образом: контуры ценообразования и расчёта акций работали обособленно. Требовалось внедрить принципиально новый алгоритм определения необходимости в товарах.
Перед нами поставили цель: переработать имеющийся алгоритм УТЗ так, чтобы сделать более эффективными три ключевых процесса:
- создание заказов поставщикам и внутри сети;
- пополнение торговых точек товарами с оптовых складов;
- перераспределение излишков между магазинами сети.
Решение
Этап 1. Интеграция контуров ценообразования и расчёта акций
Центральным результатом всей работы стало объединение двух прежде независимых контуров в единую систему. После завершения доработки она включает следующие компоненты:
- Хранилище УТЗ — БД MMStorage на MSSQL Server;
- Хранилище цен — БД Prices на MSSQL Server;
- Куб — OLAP Cube MMStorage на Microsoft Analysis Services;
- WC — БД Oracle, кассовое ПО WinCash (разработка на базе 1С) с текущими остатками по всем магазинам;
- БД УПП — основная база данных на MSSQL;
- БД УТЗ Дата — исторический архив документации УТЗ объёмом 4 ТБ, существующий отдельно от УПП.
Этап 2. Автоматизация жизненного цикла маркетинговых акций
При фиксации в системе установки цен номенклатуры (УЦН) нужного типа робот автоматически генерирует документ управления акцией с рассчитанным коэффициентом. По окончании промо тот же робот анализирует его результативность, отталкиваясь от фактических данных о продажах за соответствующий период.
Возврат к доакционным ценам и завершение акционного цикла берёт на себя специализированный «робот выхода из акций»: он извещает менеджера нужной марки об окончании промо и без участия человека восстанавливает прежний прайс.
Помимо этого, система поддерживает несколько продвинутых сценариев:
- одновременный запуск нескольких совмещённых акций;
- акции с прерыванием и возобновлением периода действия;
- точечные акции, распространяющиеся на отдельные позиции или магазины;
- акции с разными уровнями приоритета при их пересечении.
Этап 3. Прогнозирование спроса с очисткой от внешних факторов
Обновлённый OLAP-куб строит прогноз для каждой номенклатурной позиции по каждой торговой точке на предстоящий период. Принципиальное улучшение — исключение из расчётов сезонных колебаний и влияния прошедших акций, что делает прогноз значительно точнее.
Этап 4. Формирование товарно-транспортной документации на основе прогноза
Опираясь на данные прогнозов, УТЗ автоматически создаёт документы об обороте товаров по пяти направлениям:
- заказ поставщику на пополнение оптового склада;
- заказ на прямую или транзитную поставку товара в розничные точки;
- подсортировка магазинов с собственного склада компании;
- передача излишков от одной торговой точки к другой;
- организация перебросок товаров внутри сети.
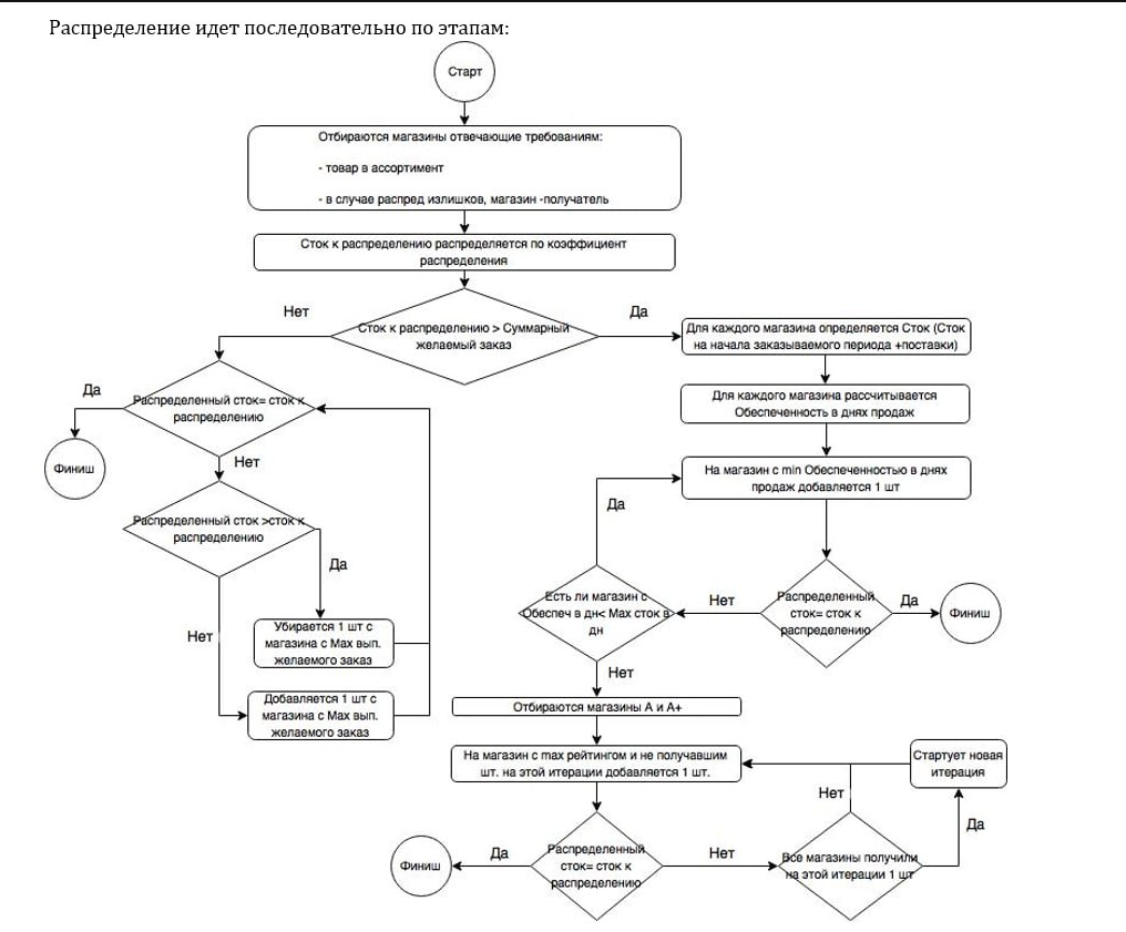
Перераспределение запасов проходит поэтапно в строго регламентированном порядке.
Этап 5. Общий эффект от модернизации системы
Совокупность внесённых изменений оптимизировала движение товарных запасов по трём ключевым направлениям:
- качество обработки данных — объединённый контур обрабатывает информацию из всех источников согласованно и без потерь;
- баланс остатков — система поддерживает оптимальный уровень запасов, не допуская ни затоваривания, ни дефицита;
- точность прогнозов — куб формирует расчёты на основе очищенной статистики, свободной от акционных и сезонных искажений.
Результат
Модернизация алгоритма превратила разрозненные контуры в единый слаженный механизм. Товарные потоки по всей сети приобрели управляемость и предсказуемость: каждая точка вовремя получает товар в нужном объёме, а вероятность дефицита или затоваривания существенно снизилась.
После завершения проекта компания Имплекс продолжает техподдержку системы УТЗ клиента. Это закономерно: уровень автоматизации товарных процессов напрямую определяет операционную эффективность, рентабельность и конечный коммерческий результат бизнеса.
под соглашением о неразглашении (NDA),
поэтому вы можете оставить заявку,
и мы расскажем чуть больше
Услуги
Внедрение и переходы
Внедряем конфигурации, исправляем ошибки, настраиваем обмены с внешними системами
1С-Битрикс24
Это сервис, который помогает выстроить эффективную совместную работу в компании, вести клиентскую базу, анализировать продажи, создавать проекты и ставить задачи сотрудникам
1С-Битрикс: Управление сайтом
Предназначен для создания интернет-магазина, маркетплейсов, информационного или новостного сайта
Обслуживание и сопровождение 1С
Берем систему на сопровождение. Оказываем поддержку пользователям
Усиление команды 1С
Подключаем специалистов 1С на нужное количество часов. Вы управляете ими, как своими сотрудниками
Сопровождение 1С:ИТС
Комплексная поддержка пользователей программ "1С:Предприятие"
Разработка и сопровождение 1С
Оцениваем и выполняем задачи с техзаданием или без него
Доработка Битрикс24
Дорабатываем платформу под индивидуальные процессы и делаем Битрикс24 удобным
Переход на Битрикс24 из других CRM-систем
Когда бизнес перерастает возможности текущей CRM, переходите на Битрикс
Аудит Битрикс24
Оцениваем и даем рекомендации по улучшению системы
Техническая поддержка и консультация пользователей Битрикс24
Вам не нужно разбираться в системе – сделаем так, чтобы все работало
Интеграция Битрикс24 с другими системами
Синхронизируем с любыми сервисами - от телефонии до нестандартных конфигураций 1С
Внедрение и настройка Битрикс24
Бесплатный аудит при внедрении Битрикс24